根据我校与台湾政治大学、台湾东吴大学的有关协议,我校将选送若干名本科生(大一新生及毕业班学生除外)于2018-2019学年春夏学期赴上述大学参加交流。
一、申请条件
1. 热爱社会主义祖国,具有良好的政治素质,无违法违纪记录;
2. 品学兼优,身心健康;
3. 德智体全面发展,知识、能力、素质和记实综合考评优良;
4. 学习成绩优良;
5. 优先考虑没有参加过对外交流的学生;
6. 其它条件请参考项目具体要求,请务必详细了解项目情况、并根据自己的学业安排进行统筹规划后再行申请。
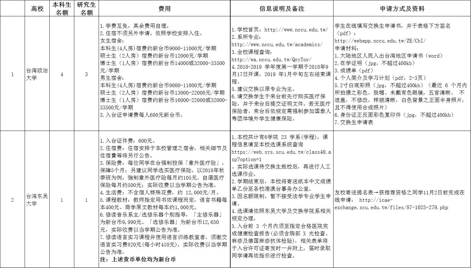
二、具体信息

三、报名申请
学生请先在网上报名。操作程序如下:
1.进入“教务管理信息服务平台”10.202.110.46:8080/jwglxt(使用新版的火狐、谷歌浏览器)
2.点击"报名申请"
3 . 点击"交流生交流项目申请"
4.选择符合条件的项目进行申请
5.在线填写相关内容,提交并打印申请表
6.如遇部分内容无法在线输入,请打印表格后手动填写,到学院签署意见并盖章(申请表未签字及盖章视为无效!)
7.项目申请表请最晚于2018年10月23日下午17:00前交紫金港校区行政办事大厅112房间本科生院窗口相应筐内
(如不能及时提交申请表,将取消推荐资格!舟山校区申请者请将申请表扫描件命名为“学号+姓名+项目名”,并按时发至 wangivy@zju.edu.cn)
8.因临近截止日期,上述项目不安排面试,采取表筛,推荐名单将在”浙江大学本科生对外交流服务平台“进行公示,请随时关注
特别提醒:
请申请项目的同学及时办理通行证、学校英文成绩单、英文语言能力证明等相关申请材料;选出的我校同学将与其它高校推荐的交流生竞争有限名额,是否能派出取决于对方最终录取结果。
港澳台办
本科生院
2018年10月20日
